怀进鹏明确:高校需加强培养3项能力
发布时间:2026-04-13   来源:教学评估与建设办公室   作者:麦可思研究

近日,在联合国教科文组织2026年《全球教育监测报告》发布仪式上,教育部部长怀进鹏明确指出,高等教育必须加速从“知识传授”向“能力培养”转变,着力培育学生的批判性思维、全球视野解决复杂问题能力


这一转变与时代特征息息相关。当AI能够快速检索、整合甚至产生知识,教育的使命必然要超越单纯的信息传递,转向锻造那些机器难以替代的高阶能力与综合素养。


985校长表态,大学不是学知识的地方


从“知识传授”到“能力培养”的转变,复旦大学校长金力和武汉大学校长张平文在去年表达过类似观点。


金力表示,大学不是学知识的地方,也不是学技能的地方。知识和技能会一点就够了,关键在于理解知识,用好知识,驾驭知识。


张平文提到,过去大学是以知识传授为主,现在光是传授知识就不够了,学生学习知识可能不一定从学校而来。


那么,不教知识,大学又该教什么呢?


应该说,两位985高校校长并非否认知识学习的重要性,但在AI快速发展、信息密度极度膨胀的当下,社会对大学教育的本质应有重新思考和认识。


金力校长认为,人工智能把人与人之间知识的差异基本拉平了。张平文校长表示,AI大模型比大学教师掌握的知识更多,甚至超过整个系的教师的知识水平。


大学或许到了新旧转化的嬗变交替之际。所谓旧,是指知识传授型的传统培养模式,所谓新则是如何培养学生“理解知识、用好知识、驾驭知识”的核心能力。


复旦大学为例,其提出的“干细胞式”人才的核心改革是构建“2+X+Y”自主培养体系。“2”指通识教育与专业基础,“X”提供100多个学程(微专业)实现多元发展,“Y”侧重融合创新能力塑造。学校打破传统专业限制,推行项目制培养,学生入学后可自由选择或转换专业方向。通过本研融通的“立交桥”模式,学生可在基础研究、专业应用、交叉融合等四类培养路径间灵活转换。同时,学校设立四大创新学院,实施本科生导师制,并大力压缩学分、提升课程难度与智能密度,强化“AI+X”交叉培养。这些举措旨在培养学生像干细胞一样具备自我更新、多向分化的潜能,以适应快速变化的未来挑战。


就业格局正在剧变,能力如何培养?


技术的变革,还直接影响到就业市场的格局。


世界经济论坛(World Economic Forum)发布的《2025年未来就业报告》指出,新一轮科技革命引发的宏观趋势正在改变未来的劳动力市场。近九成(86%)的企业将人工智能与信息处理技术视作颠覆业务模式的关键因素。超过六成的雇主认为技能不足是阻碍未来(2025至2030年)发展的主要原因。报告同时预测,未来五年内(全球范围)将新增1.7亿个岗位,技术进步将淘汰约9200万个岗位。在此背景下,近40%的工作技能将在数年内发生改变,劳动力技能的快速更新成为常态



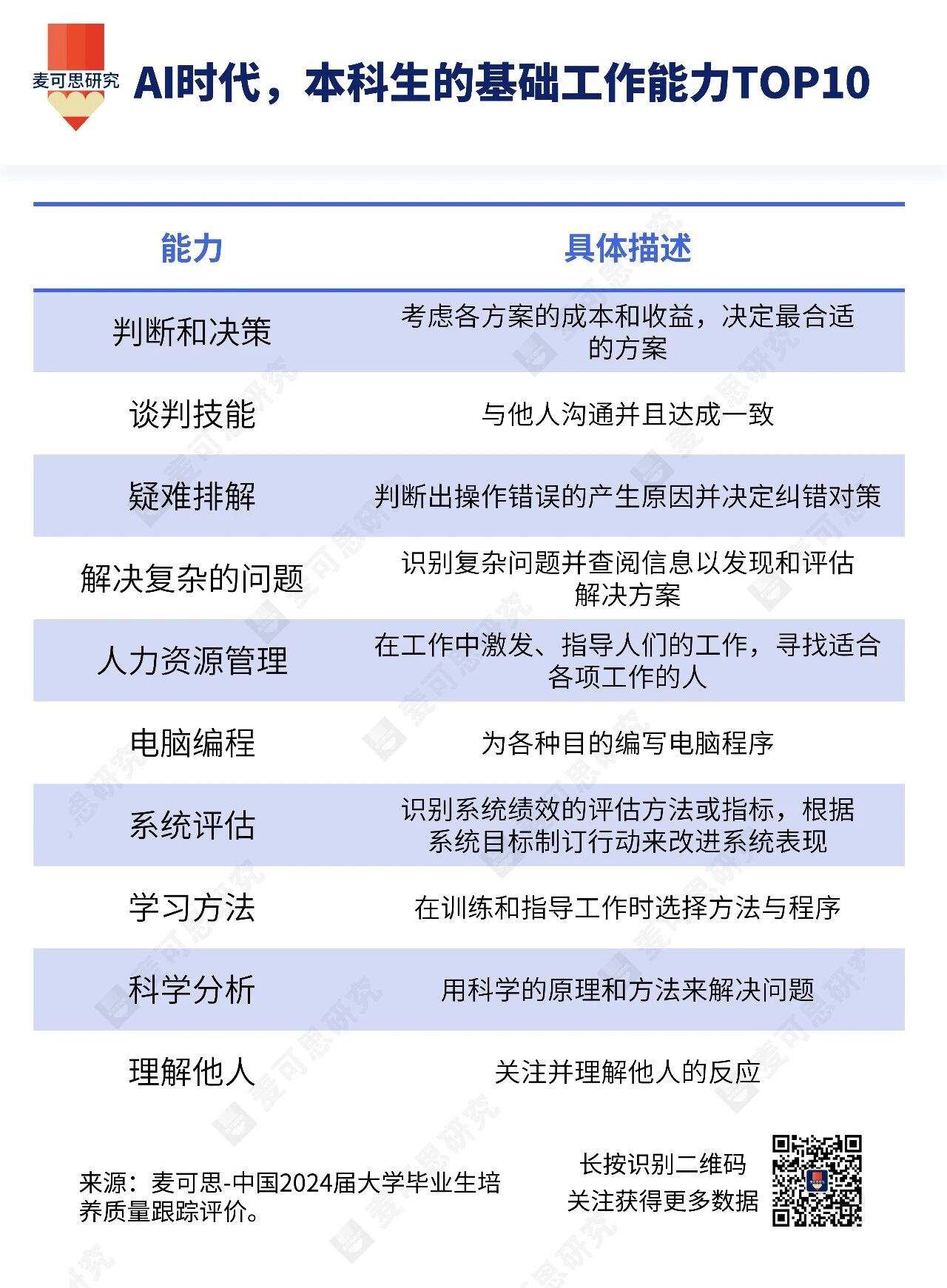
麦可思研究院分析了全国范围内本科生工作能力需求的演变,发现——


本科毕业生目前最重要的10项基础工作能力依次为:判断和决策、谈判技能、疑难排解、解决复杂的问题、人力资源管理、电脑编程、系统评估、学习方法、科学分析、理解他人


其中,判断和决策、解决复杂的问题、人力资源管理等能力的重要度在5年前还排在10名开外。在人工智能时代,职业岗位更青睐具备“高阶认知+人际互动+数字基础”能力组合的复合型人才,对高校人才培养提出了明确指引和挑战。


针对本文开头怀进鹏部长强调的批判性思维、全球视野解决复杂问题等3项能力,麦可思研究搜集整理了部分学校的培养路径,以供高校读者参考:


#批判性思维


核心理念:批判性思维是应对信息爆炸和AI生成内容(AIGC)挑战的“元技能”,旨在培养学生理性分析、评估论证和自主判断的能力。


华中科技大学发布了国内首个《本科生批判性思维课程教学指南》,构建了包含核心概念、论证分析、科学推理等七大模块的完整教学体系,并全面推行30人以内的小班研讨,通过追问与辩论,引导学生挑战既有结论。湖南师范大学地理科学学院则创新了“四维并举-四化融合”的培养模式,将课程内容设计成开放性问题链,利用数字化工具创设复杂地理情境,让学生在探究真实世界的不确定性中锤炼批判性分析能力。河南师范大学针对师范生推出了“生成式辩论”教学模式,围绕有争议的教育议题,组织学生与AI助手协同进行资料搜集、论点构建与反驳,在“人机协作”的思辨过程中,培养未来教师审视教育现象的深度与锐度。


#全球视野



核心理念:在全球治理与中国深度融入世界的背景下,培养学生理解多元文化、通晓国际规则、参与全球竞争与合作的能力。


清华大学通过设立“全球治理兼修硕士项目”与面向国际学生的“全球治理英文硕士项目”,打造了贯通本硕、链接中外的培养通道,课程涵盖国际法、全球经济与公共卫生等前沿议题,并邀请国际组织官员授课,系统塑造学生的全球战略思维。复旦大学开设的“国际组织与全球治理”全英文本科项目,实行学术导师与实务导师双轨制,组织学生模拟联合国气候谈判、参与国际非政府组织项目设计,使其在实战中理解国际规则运作的复杂逻辑。广东外语外贸大学则凭借其外语与法学学科优势,实施“PRIME计划”与“视界行”项目,常态化组织学生赴联合国日内瓦办事处、世界贸易组织等机构进行短期实训与见习,以“法学+外语+国际实务”的复合模式,精准锻造国家急需的卓越涉外法治人才。


#解决复杂问题能力



核心理念:超越单一学科知识应用,强调在不确定、多约束条件下,综合运用知识、技能与价值观进行创新性解决方案设计的能力。


北京理工大学在徐特立学院/未来精工技术学院的课程改革中,明确将“解决复杂问题的综合素养与高阶思维”作为核心目标,大力推行基于重大科研项目或产业前沿挑战的课题制学习,让学生从低年级就开始接触并尝试解决涉及机械、信息、材料等多学科交叉的真实复杂工程问题。南京航空航天大学在“卓越工程师教育培养计划”的专业课程认定中,严格要求课程设计必须体现“复杂工程问题”属性,广泛采用案例教学与项目驱动,例如让学生团队共同完成一款微型飞行器从概念设计、仿真优化到原型试制的全过程,在迭代与失败中学习管理不确定性。电子科技大学构建了“始于新生、贯通四年、逐级挑战”的新工科项目式课程体系,新生入门项目激发兴趣,中级项目深化专业集成,毕业顶峰项目则直接对接国家重大需求或企业“卡脖子”技术难题,使能力培养阶梯化、系统化。


宣传信息员:曾令倩责编:黄皓